全国有15个高风险地区(全国有15个高风险地区吗)

全国中高风险地区最新名单(截至2021年12月1日)

〖壹〗 、自2022年11月30日12时起 ,李遂镇牌楼村一街79号列为高风险区 。李遂镇除高风险区以外的区域列为低风险区。自2022年11月30日14时起,空港街道莲竹花园5号楼5单元列为高风险区。空港街道除高风险区以外的区域列为低风险区 。

全国有15个高风险地区(全国有15个高风险地区吗)-第1张图片

〖贰〗、哈尔滨疫情情况: 自2021年12月22日3时30分起,道里区民安小区已调整为低风险地区。 至此 ,哈尔滨市全域均为低风险地区。全国高中风险地区情况: 高风险地区:全国现有高风险地区13个 。具体地区可能因疫情变化而有所调整,请关注官方最新通报。 中风险地区:全国现有中风险地区53个。

全国有15个高风险地区(全国有15个高风险地区吗)-第2张图片

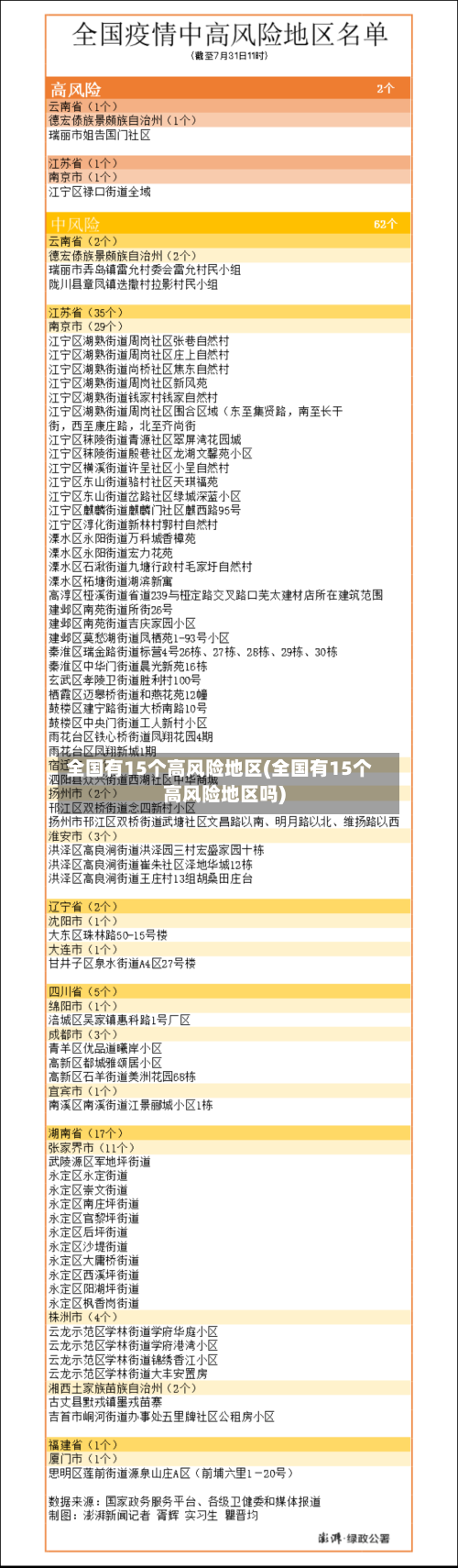
〖叁〗、伦琴医疗资讯显示,截至2021年8月2日22时 ,全国有4个高风险地区 、114个中风险地区;8月2日《财富》杂志发布2021年世界500强榜单,34家医药相关公司上榜;此外,近期还有关于胰岛素降价、学校防疫要求等重要资讯 。

全国有15个高风险地区(全国有15个高风险地区吗)-第3张图片

〖肆〗、北京日报客户端记者梳理发现 ,近来全国有1个高风险地区 ,在河北;49个中风险地区,其中7个在北京 、4个在河北、32个在辽宁、6个在黑龙江 。

〖伍〗 、哈尔滨全域低风险 自2021年12月22日3时30分起,将道里区民安小区(6栋 、7栋围合区域)调整为低风险地区。调整后 ,哈尔滨市全域均为低风险地区。全国高中风险地区最新名单近来,全国现有高风险地区13个、中风险地区53个 。上面就是哈尔滨全域低风险 全国高中风险地区最新名单介绍了。希望对大家有所帮助。

云南公布129个县(市 、区)疫情风险等级!昆明主城四区等被列为高风险

云南省根据疫情风险等级评估结果,将129个县(市、区)划分为高风险(15个)、较高风险(17个) 、中风险(41个)、较低风险(27个)、低风险(29个)五类地区 ,其中昆明主城四区中的官渡区 、五华区、西山区、盘龙区被列为高风险地区 。

截至2019年5月,昆明市土地面积21473平方公里,下辖7个市辖区 、3个县、3个自治县、1个县级市 ,分别是五华区 、盘龙区 、官渡区、西山区、呈贡区 、晋宁区、东川区、安宁市 、富民县、嵩明县、宜良县 、石林彝族自治县、寻甸回族彝族自治县、禄劝彝族苗族自治县。

2022年5月5日全国中高风险地区最新名单

〖壹〗 、截至2022年5月5日20时,全国共有高风险地区19个,其中北京市17个。黑龙江省2个 。中风险地区99个 ,其中北京市31个,河北省1个,内蒙古自治区4个 ,辽宁省9个 ,吉林省1个,黑龙江省26个,上海市13个 ,江苏省4个,山东省4个,河南省2个 ,湖南省4个。

〖贰〗、截至2022年5月18日24时,经市疾控中心评估,按照《北京市新冠肺炎疫情风险分级标准》 ,朝阳区3地、房山区3地 、通州区1地调整风险等级。升级为中风险地区:房山区阎村镇北京理工大学房山分校:近14天累计报告4例本土确诊病例,即日起由低风险地区升级为中风险地区 。

〖叁〗 、022年5月3日起,北京市部分区域风险等级调整如下:高风险地区升级情况截至2022年5月2日24时 ,以下地区因近14天累计报告本土确诊病例数达到标准,由中风险地区升级为高风险地区:朝阳区十八里店乡周家庄村:累计报告6例本土确诊病例。

〖肆〗、022年5月6日,北京市将朝阳区劲松街道农光里社区由中风险地区升级为高风险地区。调整原因:截至2022年5月5日24时 ,朝阳区劲松街道农光里社区近14天累计报告7例本土确诊病例 。

新一轮疫情波及20省38市,全国高中风险地区“5+66 ”,本轮疫情由多个不...

截至11月6日19时 ,新一轮疫情已波及20个省(自治区、直辖市)38个市,全国现有高风险地区5个 、中风险地区66个,本轮疫情由多个不关联的境外输入源头引发 。

截至11月2日19时 ,新一轮疫情波及17省34市,全国高中风险地区为“3+43”,重庆、成都均通报新增本土确诊病例。

南京市此次疫情由德尔塔毒株引起 ,截至7月26日24时,全市累计报告本土确诊病例106例,本土无症状感染者6例 ,且已开展多轮全员核酸检测,第三轮全员核酸检测也在提前准备中。疫情基本情况病毒毒株:引起这次疫情的病毒毒株是德尔塔毒株 。