【陕西咸阳小车限行区域,陕西咸阳车辆限行】

宝泉路限号吗

〖壹〗 、宝泉路在2024年除夕(2月9日)至元宵节(2月24日)期间不限行。若需判断其他时段是否限行,需结合其是否属于咸阳市主城区禁限行区域及车辆类型综合分析 。宝泉路是否属于咸阳市主城区禁限行区域?咸阳市主城区禁限行区域范围为咸平路以东、文林路以南、渭阳东路以北 、东风路以西的合围区域。

【陕西咸阳小车限行区域,陕西咸阳车辆限行】-第1张图片

〖贰〗、宝泉路的行车条件一般来说是不错的 ,但宝泉旅游度假区不能自驾进去。以下是具体分析:宝泉路行车条件: 道路状况:宝泉路虽然包含山路,但通常来说,行车条件还是不错的 。然而 ,具体是否好走可能会受到交通情况、时间和季节等因素的影响。

【陕西咸阳小车限行区域,陕西咸阳车辆限行】-第2张图片

〖叁〗 、咸阳宝泉路与汇通路之间的具体距离信息较少。根据现有信息,宝泉路北侧的国润当代境ΜΟΜΛ到咸阳秦都高铁站沿宝泉路向东约2公里,但未明确提及与汇通路的直接距离关系 。

【陕西咸阳小车限行区域,陕西咸阳车辆限行】-第3张图片

〖肆〗、宝泉路行车条件一般来说是不错的 ,但具体是否好走还需考虑交通情况、时间和季节等因素。以下是具体分析:道路类型:宝泉路的具体类型会影响行车条件。城市道路通常有较好的道路状况和交通流量控制,但在高峰时段可能会拥堵;乡村道路则可能受季节和天气影响较大,如雨季可能出现泥泞等情况 。

〖伍〗 、宝泉路的行车条件一般来说是不错的 ,但具体是否好走可能会因交通情况 、时间和季节等因素而有所不同 。宝泉路是一条城市道路吗?还是乡村道路?如果是城市道路 ,通常会有较好的道路状况和交通流量控制。但在高峰时段或特殊情况下,道路可能会拥堵。另外,当地的天气和季节也可能对道路条件产生影响 。

咸阳忘记限号了怎么处罚的

〖壹〗、在咸阳忘记限号开车 ,可能面临两种处罚情况。一是依据《道路交通安全法》,违法进入限行区域的车辆,将被处以200元罚款 ,并记3分;二是也有信息显示咸阳市违反车辆限行规定的处罚标准是100元/次,且不论限行日内驾驶多久,罚款金额固定。

〖贰〗、将被扣3分 ,并处200元罚款 。咸阳限行时间为早高峰7点30到9点00,晚高峰18点00到20到00。限行区域为东风路-扶苏路(含)以西,文林路以南至文林路西延(含) ,澄西高速以东,世纪大道风和桥(含)到世纪西路秦都桥南出口狮子座(含)。

〖叁〗 、未按照规定进入限行区域扣3分 。违反规定罚款200元。通过查询咸阳本地宝官方网站了解到,咸阳限号处罚规定及扣分标准是:车辆未按照限行规定进入限行区域的 ,扣3分。违反限行规定 ,处以罚款200元 。想了解更多咸阳限号信息,可询问当地交通管理部门。

〖肆〗、咸阳限号出行罚款100元,不扣分。咸阳限行出城车辆不限号 。以下是详细解咸阳限号出行处罚情况 咸阳对于违反限行规定的车辆 ,将处以罚款100元的处罚,并且不扣分 。这一规定旨在引导市民遵守交通规则,减少交通拥堵和环境污染。

〖伍〗、罚款20-200元 ,一般是处罚金100元。限号期间不小心将车开出去,如果刚开出来不远的建议将车开会去 。若不便开车返回,则建议就近寻找合适的停车位停车 ,待限行期过了再将车开走。有些地区第一次违反限号规定的车辆只给予警告处罚,有些地区一天只处罚一次,具体情形应以当地具体规定为准。

2024咸阳限行最新规定

〖壹〗 、限行时间自2024年11月11日(周一)起至2025年11月7日(周五)止 ,工作日7:00—20:00限行 。法定节假日、公休日不限行;若公休日因调休为工作日的,亦不限行。限行区域咸阳市城区范围为:东风路至扶苏路以西、文林路以南 、城西快速干道以东、世纪大道以北。除城西快速干道外,其他限行道路均包含本道路 。

〖贰〗、024年咸阳限行最新规定如下:限行时间 从2023年11月13日(周一)起至2024年11月8日(周五) ,在工作日的7:00至20:00实施限行。法定节假日和公休日不限行;若公休日因法定节假日调休为工作日的 ,同样不限行。

〖叁〗 、限行安排 限行时间:2023年11月13日(周一)起至2024年11月8日(周五),工作日7:00—20:00 。法定节假日和公休日,不限行;若公休日因法定节假日调休为工作日的 ,不限行。咸阳市城区东风路至扶苏路以西、文林路以南、城西快速干道以东 、世纪大道以北区域内,所有城市道路为限行区域。

咸阳限行限号时间、区域 、规定,咸阳限牌限外

〖壹〗、限行时间自2024年11月11日(周一)起至2025年11月7日(周五)止,工作日7:00—20:00限行 。法定节假日、公休日不限行;若公休日因调休为工作日的 ,亦不限行 。限行区域咸阳市城区范围为:东风路至扶苏路以西 、文林路以南、城西快速干道以东、世纪大道以北。除城西快速干道外,其他限行道路均包含本道路。

〖贰〗 、限行时间与区域 外地燃油车:限行时间为2024年1月2日至2月9日、2月25日至11月8日的工作日7:0020:00,节假日除外 。限行区域为东风路至扶苏路西 ,文林路南,城西快速干道东,世纪大道北。限行规定 尾号限行:外地燃油车按尾号规则限行 ,如星期一限1和6,星期二限2和7,以此类推。

〖叁〗、限行区域范围根据咸阳市城区交通管理规定 ,文林路以南区域被划定为限行范围 。其中 ,文林路本身(除城西快速干道相关路段外)明确包含在限行道路范围内。这意味着,除城西快速干道特定路段外,文林路全线均需遵守限行规则。

〖肆〗 、因此 ,咸阳限行出城车辆不限号 。限行区域:咸阳的限行区域主要包括城区内的部分市政道路、国省道及县镇路面。具体限行范围可能会根据时间和政策调整而有所变化,建议市民在出行前查阅最新的限行规定。咸阳限行时间 咸阳限行时间通常为工作日早上7点到晚上9点之间 。

〖伍〗、咸阳外地机动车在工作日07:00-20:00实行尾号限行措施,周周日及节假日不限行。具体的限号规定如下:星期一:限行尾号为1和6的机动车。星期二:限行尾号为2和7的机动车 。星期三:限行尾号为3和8的机动车 。星期四:限行尾号为4和9的机动车。星期五:限行尾号为5和0的机动车。

咸阳外地机动车限号规定

〖壹〗 、限行规则每天限行两个车牌尾号(含临时号牌 ,尾号为字母的以最后一位数字为准):星期一:1和6 星期二:2和7 星期三:3和8 星期四:4和9 星期五:5和0 外埠车辆规定外地机动车进入限行区域的,按本通告规定执行 。豁免车辆类型以下车辆不受限行措施影响:新能源汽车:悬挂新能源专用号牌的车辆。

〖贰〗 、具体的限号规定如下:星期一:限行尾号为1和6的机动车。星期二:限行尾号为2和7的机动车 。星期三:限行尾号为3和8的机动车。星期四:限行尾号为4和9的机动车。星期五:限行尾号为5和0的机动车 。其中,尾号为英文字母的 ,以车牌最后一位数字为准。

〖叁〗、限号规则:外地车辆在咸阳市内行驶时,需要遵守与本地车辆相同的限号规定。一般来说,咸阳市会根据车牌号的尾号数字来限制车辆的行驶日期 ,如尾号为奇数的车辆可能只能在单数日期上路行驶,而尾号为偶数的车辆则只能在双数日期上路行驶 。注意事项:对于外地车辆来说,了解并遵守咸阳市的限号规定非常重要。

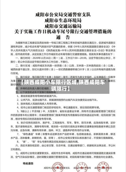
咸阳发布关于实施工作日机动车尾号限行交通管理措施的通告

〖壹〗、限行规则每天限行两个车牌尾号(含临时号牌 ,尾号为字母的以最后一位数字为准):星期一:1和6 星期二:2和7 星期三:3和8 星期四:4和9 星期五:5和0 外埠车辆规定外地机动车进入限行区域的 ,按本通告规定执行。豁免车辆类型以下车辆不受限行措施影响:新能源汽车:悬挂新能源专用号牌的车辆 。

〖贰〗 、限行 。依据《中华人民共和国道路交通安全法》《陕西省实施办法》等法律法规,经市政府同意,咸阳决定实施工作日市城区高峰时段机动车尾号限行交通管理措施。

〖叁〗、限行规则:实行机动车车牌尾号单、双号限行(若尾号为英文字母 ,以车牌最后一位数字为准)。具体为公历日期单日限单号(单号为9),双日限双号(双号为0) 。其他调整:市城区暂停实施工作日机动车尾号限行交通管理措施。

〖肆〗 、星期三限行3和8。查询咸阳市《关于实施工作日机动车尾号限行交通管理措施的通告》,限行规定:每天限行两个车牌(含临时)尾号(若尾号为英文字母 ,以车牌最后一位数字为准)的机动车,即星期一限行1和6,星期二限行2和7 ,星期三限行3和8,星期四限行4和9,星期五限行5和0 。