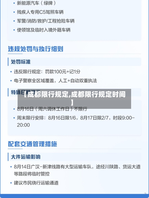
【成都限行规定,成都限行规定时间】
成都限行怎么处罚规定
〖壹〗 、吊销驾驶证:如果驾驶人连续三次或以上触犯限行规定,将会导致驾驶证被吊销一年。罚款及扣分:对于违规驶入限行路段的车辆 ,将会面临100元罚款,并可能扣除1分或3分(具体扣分情况可能因地区而异) 。建议 遵守限行规定:为了避免不必要的处罚和麻烦,建议驾驶人严格遵守成都的限行规定。询问交管部门:对于具体的处罚情况和扣分标准 ,建议询问当地交管部门以获取准确信息。

〖贰〗、成都限号违规处罚为驾驶证记1分、罚款100元 。成都限行规则如下:在工作日的7:30 - 20:00,绕城高速(G4202)以内道路实施限行。

〖叁〗 、成都限号忘了跑了一天,要罚款100元。警部门规定 ,违反限行规定罚款100元记3分 。如果是忘记限行日,无意开车出门的车辆,在接受一次处罚后 ,可以在3个小时内将车离开限行区域、开到最近的停车场或返回出发地,不会再次被罚款;但如果一天内连续违反限行,则会连续受到处罚。
成都限行具体处罚是如何的
吊销驾驶证:如果驾驶人连续三次或以上触犯限行规定,将会导致驾驶证被吊销一年。罚款及扣分:对于违规驶入限行路段的车辆 ,将会面临100元罚款,并可能扣除1分或3分(具体扣分情况可能因地区而异) 。建议 遵守限行规定:为了避免不必要的处罚和麻烦,建议驾驶人严格遵守成都的限行规定。询问交管部门:对于具体的处罚情况和扣分标准 ,建议询问当地交管部门以获取准确信息。
成都限行具体处罚为:违反限行规定的车辆将面临100元的罚款和记3分的惩罚。具体处罚情况如下:- 时间范围:在工作日的7:30至20:00,如果车辆闯入二环至三环之间的道路,将受到处罚 。- 罚款金额:违规车辆将被处以100元的罚款。- 扣分情况:违规驾驶者将被记3分。
在成都限行被电子警察抓拍到 ,将会受到一次罚款100元的处罚,并且如果同一车辆在同一时间段内多次违反限行规定,将会被连续处罚 。具体处罚情况如下:一次违章行为记录:违反限行规定将被视为一次违章行为 ,并被记录在案。
对于违反成都限行规定的车辆,通常会面临警告、罚款(100-300元) 、扣3分这类的处罚。如果是因为忘记限行日,无意开车出门的车辆 ,在接受了一次处罚后3个小时内,司机可将车驶出限行区域、开到最近的停车场或返回出发地,无论是电子监控系统还是路面民警均不会对司机进行二次处罚 。
成都违反限行规定的处罚为罚款100元、记1分。具体说明如下:处罚依据:通过成都本地宝等官方渠道查询可知,成都对违反限行规定的行为有明确处罚标准。查询流程:用户可通过登录成都本地宝 ,依次点击【常用查询】-【限行规定查询】-底部【处罚标准】,即可查看具体处罚内容 。
成都车辆限行最新规定
〖壹〗 、025年成都车辆限行规定已实施,工作日7:30至20:00在绕城高速(G4202)以内区域限行 ,按机动车号牌最后一位阿拉伯数字对应日期分组禁行。 限行核心规则限行时间为工作日7:30-20:00,区域为绕城高速(G4202)不含以内所有道路。
〖贰〗、成都车辆限行最新规定:2024年3月19日,成都市公安局双流区分局发布最新通告 ,决定自2024年3月26日起对双流区华府大道三段、双流区彭镇部分区域、康家堰路二段 、康家堰路三段、双流区西航港大道中一段、西航港大道中二段货车限行措施进行调整 。
〖叁〗 、成都2025年的限行新规定是:本地车和外地车在工作日的7:30至20:00采取尾号限行措施。具体来说,周一限号“1 ”和“6”,周二限号“2”和“7 ” ,周三限号“3”和“8”,周四限号“4 ”和“9”,周五限号“5”和“0 ” ,周周日不限号。
成都限行跑了一天扣多少分
〖壹〗、成都限号忘了跑了一天,要罚款100元。警部门规定,违反限行规定罚款100元记3分 。如果是忘记限行日,无意开车出门的车辆 ,在接受一次处罚后,可以在3个小时内将车离开限行区域、开到最近的停车场或返回出发地,不会再次被罚款;但如果一天内连续违反限行 ,则会连续受到处罚。
〖贰〗 、对于违反成都限行规定的车辆,通常会面临警告、罚款(100-300元)、扣3分这类的处罚。如果是因为忘记限行日,无意开车出门的车辆 ,在接受了一次处罚后3个小时内,司机可将车驶出限行区域 、开到最近的停车场或返回出发地,无论是电子监控系统还是路面民警均不会对司机进行二次处罚 。
〖叁〗、根据法律分析 ,对于违限车辆,通常会受到警告、罚款(100-300元)和扣3分的处罚。但如果是因为忘记限行日而无意开车出门,接受一次处罚后 ,司机可以在3个小时内将车驶出限行区域,开到最近的停车场或返回出发地,这样电子监控系统和路面民警都不会对司机进行二次处罚。
