全国中高风险地区名单/全国中高风险地区汇总最新

全国中高风险地区名单一览表(截至2月19日)

广州新增1例本土无症状感染者后 ,疫情风险等级无变化,仍均属于低风险地区。具体分析如下:新增无症状感染者情况该感染者为42岁外国籍男性,系其10岁女儿(2月19日确诊)的陪护人员 。

全国中高风险地区名单/全国中高风险地区汇总最新-第1张图片

截至近来 ,国内共有2个高风险地区,76个中风险地区,主要分布在陕西省 、河南省、浙江省等地 ,以下为详细信息(数据不包括港澳台地区):高风险地区:具体地区名单会随疫情形势动态调整,可通过权威渠道实时查询。

截止2021年2月25日,上海市全部为低风险地区。上海市新冠肺炎疫情防控工作领导小组办公室 ,2021年2月18日公布 ,根据国务院联防联控机制有关要求,经上海市防控办研究决定,从2月19日0时起 ,将浦东新区高东镇新高苑一期小区由中风险地区调整为低风险地区 。自2月19日0时起,上海市全部为低风险地区。

以2021年2月19日至3月14日为例,上海市全部区域不属于疫情中高风险地区。依据上海市卫建委官方网站发布的消息显示 ,自2021年2月19日0时起,随着浦东新区高东镇新高苑一期小区由中风险地区调整为低风险地区以后,该市的全部区域至当前日期均为疫情低风险地区 。

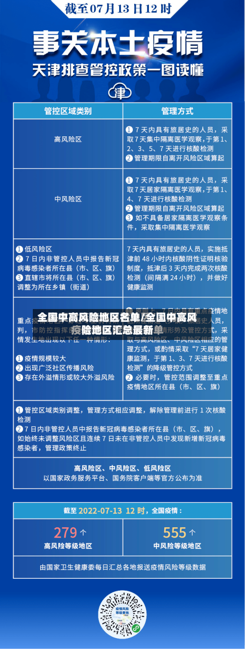
全国疫情“中高风险 ”地区一览

〖壹〗、截至近来 ,国内共有2个高风险地区,76个中风险地区,主要分布在陕西省 、河南省、浙江省等地 ,以下为详细信息(数据不包括港澳台地区):高风险地区:具体地区名单会随疫情形势动态调整,可通过权威渠道实时查询。

〖贰〗、查询方式:点击进入上海本地宝的风险专题页面,可获取全面的风险地区数据。附加功能:关注微信公众号“上海本地宝” ,在对话框搜索【风险】 ,即可便捷获取实时更新的全国疫情风险等级和中高风险地区名单 。注意:以上数据仅限于中国大陆地区,不包括港澳台 。

〖叁〗 、中风险地区:以县市区为单位,存在以下两种情况之一的地区:14天内有新增确诊病例 ,且累计确诊病例不超过50例;或累计确诊病例超过50例,但14天内未发生聚集性疫情。低风险地区:以县市区为单位,无确诊病例或连续14天无新增确诊病例的地区。

〖肆〗、通过全国疫情风险等级查询小程序进行查询 。

〖伍〗、全国疫情高中低风险区信息可通过国家政务服务平台或国务院客户端的疫情风险等级查询服务获取 ,具体操作如下:查询入口:在百度App搜索框输入【疫情风险等级查询】,点击搜索结果中的国家政务服务平台或国务院客户端提供的查询服务。操作步骤:进入查询页面:点击搜索结果中的“疫情风险等级查询”服务。

〖陆〗 、全国中高风险地区总数超200个截至8月10日0时,全国共有15个高风险地区 、204个中风险地区 ,总数达219个 。中高风险地区的动态调整反映了当前疫情防控的严峻形势,各地需持续加强防控措施,确保疫情不扩散。

全国中高风险地区名单(截至2022年3月5日)

〖壹〗、截至2022年3月3日17:50 ,山东中风险地区为青岛市黄岛区九龙江路53号甘水湾小区,暂无高风险地区。

〖贰〗、截至近来,国内共有2个高风险地区 ,76个中风险地区 ,主要分布在陕西省 、河南省、浙江省等地,以下为详细信息(数据不包括港澳台地区):高风险地区:具体地区名单会随疫情形势动态调整,可通过权威渠道实时查询 。

〖叁〗、针对特定接触史人员:凡2022年3月5日与西安市新增本土确诊病例有接触史或有活动轨迹交集的人员 ,需第一时间向所在社区(村) 、单位或入住酒店报备,并主动配合落实相关疫情防控措施。

〖肆〗、月16日上午,首批援助湖北省血液任务完成。2月29日上午 ,铜陵市最后一例病例出院,率先在全省清零 。2月29日,最后一个“高风险地区 ”合肥市瑶海区降为“中等风险地区”。3月5日 ,多个医疗队和医护人员被授予全国疫情防控工作先进集体和先进个人称号。3月8日,合肥、芜湖3例患者出院,全省清零 。

〖伍〗 、截至2022年3月21日 ,长沙中风险地区如下(后续可能随疫情防控形势调整,需持续关注官方信息):天心区大托铺街道火云山庄烤全羊店(湘江南路店)自2022年3月20日起被划定为中风险地区,天心区其他区域风险等级不变 。

〖陆〗、022年3月5日青岛城阳疾控发布紧急提醒 ,主要内容如下:非必要 ,不出行:提倡城阳居民非必要不离开城阳,避免前往境外、国内中高风险地区或宣布封控管控管理地区的城市,尤其近期避免前往黄岛区 、莱西市。近14天有国内外中高风险地区旅居史的居民 ,需主动向居住地居委会报告并接受健康监测服务。

【198+84】最新全国中高风险地区名单

最新全国风险地区名单可通过本地宝——全国疫情中高风险地区名单查询器实时查询 。查询平台:本地宝——全国疫情中高风险地区名单查询器查询入口:点击进入(实时更新)本地宝的全国疫情风险等级名单查询系统由小编们实时维护,风险地区有调整时会第一时间更新专题,确保用户获取的信息准确且及时。

查询方式:点击进入上海本地宝的风险专题页面 ,可获取全面的风险地区数据。附加功能:关注微信公众号“上海本地宝”,在对话框搜索【风险】,即可便捷获取实时更新的全国疫情风险等级和中高风险地区名单 。注意:以上数据仅限于中国大陆地区 ,不包括港澳台。

微信搜索公众号“广州本地宝 ”,关注后在对话框回复【风险】,可获全国/广州疫情风险等级查询系统、中高风险最新名单+调整时间等信息。不过该途径可能不直接提供表格下载或一键复制功能 ,但可以获取最新的中高风险地区名单信息,再自行总结成表格 。

截至3月21日24时,全国现有38个高风险地区 ,602个中风险地区。以下是高风险地区的详细名单:天津市 西青区(2个):精武镇“和光尘樾”一期建筑工地 ,西营门街跃升里商业街西区(三区)。河西区(1个):天塔街清海湾大众浴池 。滨海新区(1个):天津临港经济区东方星城。

通过国务院官方微信小程序,直接点击进入获取最新风险等级信息。 上海本地宝也提供风险专题服务,同样点击进入获取全面数据 。请注意 ,以上数据仅限于中国大陆地区,不包括港澳台 。信息权威来源于各地政府和卫健委的官方发布,确保准确性。

全国中高风险地区最新名单(截至12月6日)

近来国内疫情形势较为严峻 ,而根据国务院客户端APP对全国疫情中高风险地区目录调整的情况,截止到12月19日24时31省区市高风险地区有13个,中风险地区有58个 ,具体的中国风险名单如下。

隔离规定高危地区14天集中隔离医学观察 。根据情况在中等风险地区进行14天集中隔离医学观察(特殊情况按国家和广东省有关政策执行)。从低风险地区来广州:从国内疫情低风险地区返回广州的人员,应自觉配合体温检测,提前办理粤康码或穗康码。

近来中高风险区域有哪些 截至12月19日 ,新冠肺炎疫情预防控制部在相关地区的总部宣布,全国有16个县(镇、街道 、区)为中危区 。调高地区:12月19日,北京市朝阳区汉庭酒店大山子店(包括底商)划定为中风险地区。

哈尔滨全域低风险 自2021年12月22日3时30分起 ,将道里区民安小区(6栋 、7栋围合区域)调整为低风险地区。调整后 ,哈尔滨市全域均为低风险地区 。全国高中风险地区最新名单近来,全国现有高风险地区13个、中风险地区53个。上面就是哈尔滨全域低风险 全国高中风险地区最新名单介绍了。希望对大家有所帮助 。

近来,我国有哪些中高风险地区?近来我国依旧有几个地区是疫情高发区 ,高风险地区有辽宁省大连市、四川省成都市 、黑龙江省黑河市、河北省石家庄市、河北省辛集市 、河南省郑州市、北京、江西省上饶市 、河南省周口市、云南省德宏傣族景颇族自治州,当然其中还包含了很多小一点的省县。