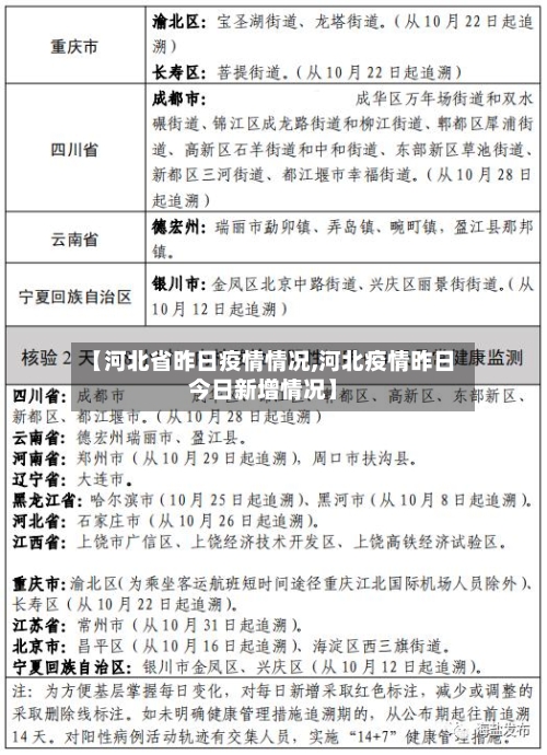
【河北省昨日疫情情况,河北疫情昨日今日新增情况】
石家庄什么时候能解封
〖壹〗、石家庄低风险区预计将在疫情得到有效控制后解封 ,但具体的解封时间会根据以下因素来确定:疫情发展情况:如果石家庄低风险区的疫情得到有效控制,且连续一段时间没有出现新的病例,那么政府可能会考虑逐步解封 。防控措施的效果:政府会根据专家的建议和疫情数据来制定和调整防控措施。

〖贰〗 、可以。自2022年12月1日起 ,石家庄高新区实施分区分级差异化防控,有序恢复生产生活秩序,解封时间:2022年12月1日起部分区域解除封控 。石家庄 ,简称“石”,旧称石门,河北省辖地级市、省会 ,大城市,是国务院批复确定的中国京津冀地区重要的中心城市之一。

〖叁〗、能解封。石家庄卫健委宣布从2022年12月1日零时起解除封控,要逐步恢复生产生活秩序 。全面放开后,最初三个月内 ,可能是感染高发期,感染人数大增,家里一定要备药 ,新冠已经很弱,不是危重症,自己吃药可自愈。

〖肆〗 、月21日石家庄疫情昨日新增本土2+639 ,其中高风险地区464个,按照近来的情况来看,预计12月初解封 ,具体以官方发布的通知为准。
〖伍〗、今日,石家庄不能全面解封,但部分低风险地区可能会放宽管控 。石家庄自1月3日宣布进入战时状态并实施全市闭环管理以来 ,已经过去了较长时间。根据石家庄市疫情防控指挥部之前的通知,全市继续居家防疫的时间原定截止至1月19日24时。然而,是否能在今日解封,需要综合考虑多方面因素。
石家庄疫情严峻吗
石家庄疫情与以往聚集性疫情相比病例更多、发展更快 ,但通过坚决措施有望快速得到控制 。具体分析如下:病例数量与发展速度:中国疾病预防控制中心副主任冯子健明确指出,此次石家庄疫情与以往聚集性疫情相比,呈现出病例更多 、发展更迅速的特点。这表明疫情在当地传播范围较广 ,短期内感染人数增加较快。
石家庄近期因疫情防控形势严峻,为阻断病毒传播,采取了一系列措施 ,包括部分建筑工地停工 。由于疫情的不确定性,很多工程项目被迫暂停,以减少人员聚集和流动带来的风险。政策调整与环保要求 随着国家对环保要求的日益严格 ,石家庄市也在加强环境保护措施的执行力度。
河北石家庄进入应急状态是因为当前疫情防控形势严峻复杂,此轮疫情病毒源头基本锁定为郭某引入 。 具体情况如下:病毒源头及传播链病毒引入者:经国家和河北省疾控专家组分析,基本判断引发石家庄市疫情的病毒系由郭某(11月1日公布的确诊病例1)引入。
而至于石家庄的疫情为什么会如此严峻 ,首先自然是因为在农村,农村的警惕性不高,并且在过年期间举行了大量的聚会,婚宴之类的 ,通过这些途径传播,所以也就从藁城区一下传染到了石家庄的各地,所以也就造成了现在比较严峻 ,比较困难的局面,石家庄也是不得不封锁来应对这一局面。

5日确诊82例!河北藁城区是个什么地方?
河北藁城区是石家庄市的一个市辖区,位于石家庄市东部、河北省西南部 ,因水草丰美得名,2014年撤市设区,是全国唯一一处全区高风险地区 ,也是“三宫 ”文化发源地,农业发展全国领先 。以下是详细介绍:地理位置与交通藁城区位于石家庄市东部,河北省西南部 ,地理位置优越。
地理位置与疫情背景:小果庄村位于河北省石家庄市藁城区增村镇,是河北此轮疫情的暴风眼。自报告首例确诊病例以来,该村成为公众关注的焦点 。1月10日0时至24时,河北省新增本土确诊病例82例 ,其中石家庄市报告77例,小果庄村有23例。村民转移情况:转移规模:小果庄村全村1220户,共4700人。
除行唐县1例阳性病例以外 ,其他10个区县阳性人员均与藁城区有关,特别与藁城区的增村镇有关。河北整体疫情情况 1月9日0 - 10时,河北新增2例新冠肺炎确诊病例 。1月2日以来 ,河北全省累计确诊139例本土病例,本土无症状感染者197例。
所以出现了人传人的结果,河北石家庄藁城区小果村是新冠最先出现地。5天的时间感染者新增117例 ,一直在备战状态,出现告急,多方紧急抽调支援医疗人员连夜开展对接核酸排查工作 ,支援石家庄藁城区小果村以及南宫,对周边各个村庄6万多人进人核酸检测工作 。 正在石家庄支援抗疫的辛集护士张丽芳的母亲突然去世了。