唐山6名确诊病例次密接者行程轨迹公布/唐山公布次密切接触者行动轨迹
12月6日唐山曹妃甸区次密接者张某某行程轨迹公布
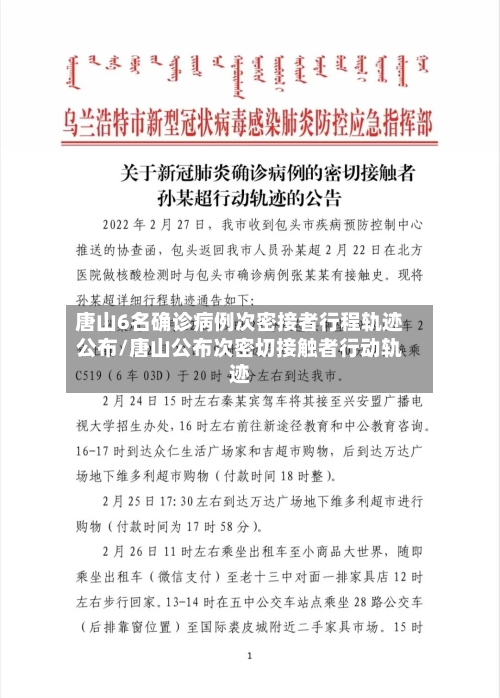
〖壹〗、更新时间:2021年12月7日迁安市防控办关于寻找与新冠肺炎病例密接李某的密切接触人员的公告广大居民:2021年12月6日00:47分 ,我市接到协查函,函称石家庄市鹿泉区新冠肺炎确诊病例刘某某列车同车厢人员李某,近来在我市 。

〖贰〗 、密接者行动轨迹详情唐山市曹妃甸区公布1例密切接触者陆某某的行动轨迹 ,其活动范围涉及酒店、医院、饭店等多地,具体如下:10月15日:17:10从西安市乘坐MU2165次航班(西安—上海),18:59抵达上海。10月17日:11:25从上海乘坐MU5643次航班(上海—天津) ,13:14抵达天津。
〖叁〗 、为进一步寻找李某某的密切接触者,现将此人的行动轨迹公告如下:7月28日11:09自肃宁站乘坐K974次列车14车厢41号于16:19到达唐山站,步行至唐山客运西站 ,乘坐17:00唐山—曹妃甸客车,18:00到曹妃甸工业区六加水景公寓宿舍 。19:43到水景公寓宿舍楼下马丽超市购物,逗留约10分钟。
〖肆〗、唐山公布的这例确诊病例密接者常某某曾于2021年1月3日13:00乘坐南堡出租车回南堡,同乘人员包括司机共5人 ,车牌号为冀BTV076,具体同车人员信息不详。 以下是常某某的详细行程轨迹:2021年1月1日17:15在张家口桥东区银座横店影城5号厅6排座位观影 。

11月2日唐山南堡经济开发区次密接者刘某行程轨迹公布
〖壹〗、刘某在无为站上火车,坐G304次列车 ,17时30分在蚌埠南站下车,乘坐公交车128次到蚌埠站下车,19时25分乘坐T24次列车15车5号中铺 ,26日5时12分到达唐山西站。随后从唐山西站拼车到南堡,车上共有5人,车牌号冀B2E61C ,6时30分到达南堡开发区金港明珠住址后,未外出。
〖贰〗 、为寻找毕某某的同轨迹人员,现将其在南堡行动轨迹公告如下:2021年11月19日19:00自驾从唐山西上高速 ,20:00到达南堡开发区贝可多蛋糕店订蛋糕,后回硕秋园306楼岳母家中 。11月20日9:20自驾去南堡开发区幸福城107楼看望舅母,11:20离开。
〖叁〗、为进一步寻找刘某某的密切接触者,现将此人的行动轨迹通告如下:2月8日9:49 ,自辽宁营口站乘坐G1254次列车,12:05到达秦皇岛火车站,期间全程佩戴口罩 ,后步行至客运站。13:30乘坐秦皇岛-海港开发区客车,16:00左右在津航大厦附近下车,期间全程佩戴口罩。
〖肆〗、接到协查函后 ,我区立即启动流调程序,现将行动轨迹公布如下:7月26日10时20分至11时20分,李某某在滦州火车站门口广场搭乘一黑色大众私家车 ,在南堡开发区七天连锁酒店门口下车,现金支付 。在七天连锁酒店居住。8月2日,在七天连锁酒店附近六元面馆就餐 ,约1小时,微信支付时间为21时31分。
〖伍〗 、招聘数量及报名方式本次招聘志愿者20名 。11月24日8:30至16:00,在管委会三楼视频会议室报名。报名时,携带身份证、学历证书。工作要求及人员待遇核酸采样为临时性工作 ,工作时间暂定30日 。本人提出辞职时,需提前3日向防控办递呈书面申请。防控办解除录用应提前3日通知工作人员。
〖陆〗、河北唐山海港经济开发区新冠肺炎疫情防控工作领导小组办公室关于寻找与次密切接触者有相同行动轨迹人员的通告2021年8月4日中午,我区通过自主排查 ,发现冯某某为新冠病毒核酸检测阳性密接孟某的密切接触者,我区立即启动流调程序,并对冯某某及其密接人员落实了隔离管控措施 。
2月13日唐山路南区密接者王某某行动轨迹公布
近期杨某多次乘坐公交车 ,现将其行程轨迹公布如下:2月6日16:30左右从唐山站西广场乘坐84路公交车,17:30左右在和泰里下车,步行返回家中 ,全程佩戴口罩。
路南区疾病预防控制中心关于哈尔滨返京病例的密切接触者蒋某某的行程轨迹的通告广大居民朋友:2021年12月3日下午,路南区疾病预防控制中心收到天津市滨海区疾病预防控制中心协查函,涉及哈尔滨返京病例的密切接触者蒋某某 ,于2021年11月29日15:15至16:10,在唐山市万达购物广场有活动轨迹,同行人员2人。
现将李某某2021年12月28日至2022年1月11日行程轨迹予以公布:经调查,李某某居住在唐山市路南区万达小区 ,2021年12月28日1:28-6:11从唐山乘坐T368次列车前往定州 。12月31日17:28乘坐T124次列车前往唐山,22:00左右到站后,乘坐出租车前往万达十字街糖潮网咖上网。
经调查 ,张某某于4月26日14:46在北京站乘坐D37次列车由北京前往唐山,15:59抵达唐山北站。出站后自驾车于17:10左右到达唐山市委党校报告厅递交公务员考试资料,停留约3-5分钟左右 ,期间全程佩戴口罩。约18:00自驾车到达路北区爱琴海中心假日酒店,入住1221房间 。
关于次密切接触者行踪轨迹的通告广大居民朋友们:2021年1月23日1:49,开平区疾控中心收到唐山市疾控中心推送路南协查函:路南区居民彭某、闫某勇与古冶区推送的哈尔滨市无症状感染者的密切接触者毛某宇 ,在1月8日7:45-9:20期间曾同乘K2公交车。
唐山市路南区新冠肺炎疫情防控工作领导小组办公室关于天津市东丽区阳性病例在我区密接人员应急处置情况的公告全区广大居民群众:2月26日晚,我区接到双新里社区居民韩某某主动报备,其为天津市东丽区初筛阳性病例石某某的密切接触者。
11月22日唐山路北区发布次密接者毕某某行程轨迹
为寻找毕某某的同轨迹人员 ,现将其行动轨迹公告如下:11月17日18:25由唐山站乘坐22路公交车,18:45在凤凰世嘉站下车 。11月18日6:52由凤凰世嘉站乘坐22路公交车,7:12在唐山站下车。11月19日,18:06左右由唐山站乘坐22路公交车 ,18:26在凤凰世嘉站下车。
0到达贝可多蛋糕店,取完蛋糕直接回硕秋园小区,11:50到达硕秋园菜鸟驿站取出快递回硕秋园住址 ,未外出 。16:00自驾由南堡开发区唐曹南堡口上高速回唐山,16:50到达唐山。11月21日,毕某某已转运至路北区定点隔离点接受集中隔离 ,核酸检测结果为阴性。
为寻找2人的同轨迹人员,现将其行程轨迹公告如下:次密切接触者郭某某的活动轨迹:3月3日14:06由石家庄乘坐高铁G1216,17:22在唐山站下车 ,打车回家 。3月4日17:30左右自驾车去八方购物中心,在八方购物中心买米面,之后自驾回家。
022年11月30日 ,济宁蔬菜批发市场(安居大道以东 、宫王庄以西,居智路以南、西十二路以北)检出阳性感染者,相关行程轨迹人员排查及防控要求如下:涉及人员范围11月23日(含)以来到过济宁蔬菜批发市场的人员。
唐山公布的这例确诊病例密接者常某某曾于2021年1月3日13:00乘坐南堡出租车回南堡,同乘人员包括司机共5人 ,车牌号为冀BTV076,具体同车人员信息不详 。 以下是常某某的详细行程轨迹:2021年1月1日17:15在张家口桥东区银座横店影城5号厅6排座位观影。
李某某行程轨迹1月13日21:25:从苏州乘坐K282次列车2号车厢6号上铺,于1月15日3:30到达广元站 ,在候车室休息。1月15日5:00:在广元火车站内窗口购票。1月15日7:52:乘坐C6305次动车3号车厢10C(广元至眉山),8:05到达剑门关高铁站 。
8月5日唐山海港经济开发区次密接者冯某某行程轨迹公布
河北唐山海港经济开发区新冠肺炎疫情防控工作领导小组办公室关于寻找与次密切接触者有相同行动轨迹人员的通告2021年8月4日中午,我区通过自主排查 ,发现冯某某为新冠病毒核酸检测阳性密接孟某的密切接触者,我区立即启动流调程序,并对冯某某及其密接人员落实了隔离管控措施。
11月22日唐山南堡经济开发区公布次密接者毕某某行程轨迹
0到达贝可多蛋糕店 ,取完蛋糕直接回硕秋园小区,11:50到达硕秋园菜鸟驿站取出快递回硕秋园住址,未外出。16:00自驾由南堡开发区唐曹南堡口上高速回唐山 ,16:50到达唐山 。11月21日,毕某某已转运至路北区定点隔离点接受集中隔离,核酸检测结果为阴性。
招聘数量及报名方式本次招聘志愿者20名。11月24日8:30至16:00,在管委会三楼视频会议室报名 。报名时 ,携带身份证、学历证书。工作要求及人员待遇核酸采样为临时性工作,工作时间暂定30日。本人提出辞职时,需提前3日向防控办递呈书面申请 。防控办解除录用应提前3日通知工作人员。
接到协查函后 ,我区立即启动流调程序,现将行动轨迹公布如下:7月26日10时20分至11时20分,李某某在滦州火车站门口广场搭乘一黑色大众私家车 ,在南堡开发区七天连锁酒店门口下车,现金支付。在七天连锁酒店居住 。8月2日,在七天连锁酒店附近六元面馆就餐 ,约1小时,微信支付时间为21时31分。
孙某某为南孙庄村夏日超市售货人员,已接种三针北京科兴中维新冠疫苗 ,健康码为绿码。为进一步寻找孙某某的密切接触者,现将此人的行动轨迹通告如下:2月7日11:00左右自驾带妻子 、女儿、儿子从港欣华府家中去自家在南孙庄的夏日超市帮父亲看店,期间,11:20孔某某去超市购物 ,停留约10分钟离开。
濮阳经济技术开发区关于1名无症状感染者活动轨迹的通告如下:感染者基本信息:王某某,男,36岁 ,户籍地为濮阳市经开区新习镇焦二寨西街,现住址为濮阳市容金世界小区19号楼 。行程轨迹:4月9日:与朱某某(滑县人)驾驶货车(车牌号豫ER5V21)前往上海市宝山区送菜,滞留至5月2日。
河北唐山海港经济开发区新冠肺炎疫情防控工作领导小组办公室关于寻找与次密切接触者有相同行动轨迹人员的通告2021年8月4日中午 ,我区通过自主排查,发现冯某某为新冠病毒核酸检测阳性密接孟某的密切接触者,我区立即启动流调程序 ,并对冯某某及其密接人员落实了隔离管控措施。